Sofisma Definicion - Sufism Influenced The Development Of Sikhism And The Bahá'í Religion.

Sofisma Definicion - Sufism Influenced The Development Of Sikhism And The Bahá'í Religion.

Sufism is not a mixture of hinduism and islam, the closest thing to that is the sikh faith in my opinion.

Sofisma Definicion. Sufism synonyms, sufism pronunciation, sufism translation, english dictionary definition of sufism. English language learners definition of sufi. Definition of sufism in the definitions.net dictionary. Clear explanations of natural written and spoken english. A member of a muslim group of people who try to experience god directly especially by praying and meditating. Sufism (from arabic (صوف), suf meaning wool) is a mystical tradition of islam dedicated to experiencing allah/god as the epitome of divine love. A denomination in islam emphasizing mysticism, asceticism and music. The mystical doctrines of the sufis | meaning, pronunciation, translations and examples. Information and translations of sufism in the most comprehensive dictionary definitions resource on the web. Sufism, mystical islamic belief and practice in which muslims seek the truth of divine love and knowledge through direct personal experience of god. The beliefs and practices of sufis (= an islamic religious group that tries to become united…. American heritage® dictionary of the english language, fifth edition. It consists of mystical paths that are designed. Previous (sufficient reason, principle of). Sufism sufism fast facts and introduction.

Sofisma Definicion , A Denomination In Islam Emphasizing Mysticism, Asceticism And Music.

La Teoria Estoica De Los Sofismas. English language learners definition of sufi. Sufism (from arabic (صوف), suf meaning wool) is a mystical tradition of islam dedicated to experiencing allah/god as the epitome of divine love. The beliefs and practices of sufis (= an islamic religious group that tries to become united…. Clear explanations of natural written and spoken english. The mystical doctrines of the sufis | meaning, pronunciation, translations and examples. Sufism sufism fast facts and introduction. Information and translations of sufism in the most comprehensive dictionary definitions resource on the web. Sufism, mystical islamic belief and practice in which muslims seek the truth of divine love and knowledge through direct personal experience of god. Sufism synonyms, sufism pronunciation, sufism translation, english dictionary definition of sufism. American heritage® dictionary of the english language, fifth edition. A member of a muslim group of people who try to experience god directly especially by praying and meditating. A denomination in islam emphasizing mysticism, asceticism and music. Definition of sufism in the definitions.net dictionary. Previous (sufficient reason, principle of). It consists of mystical paths that are designed.

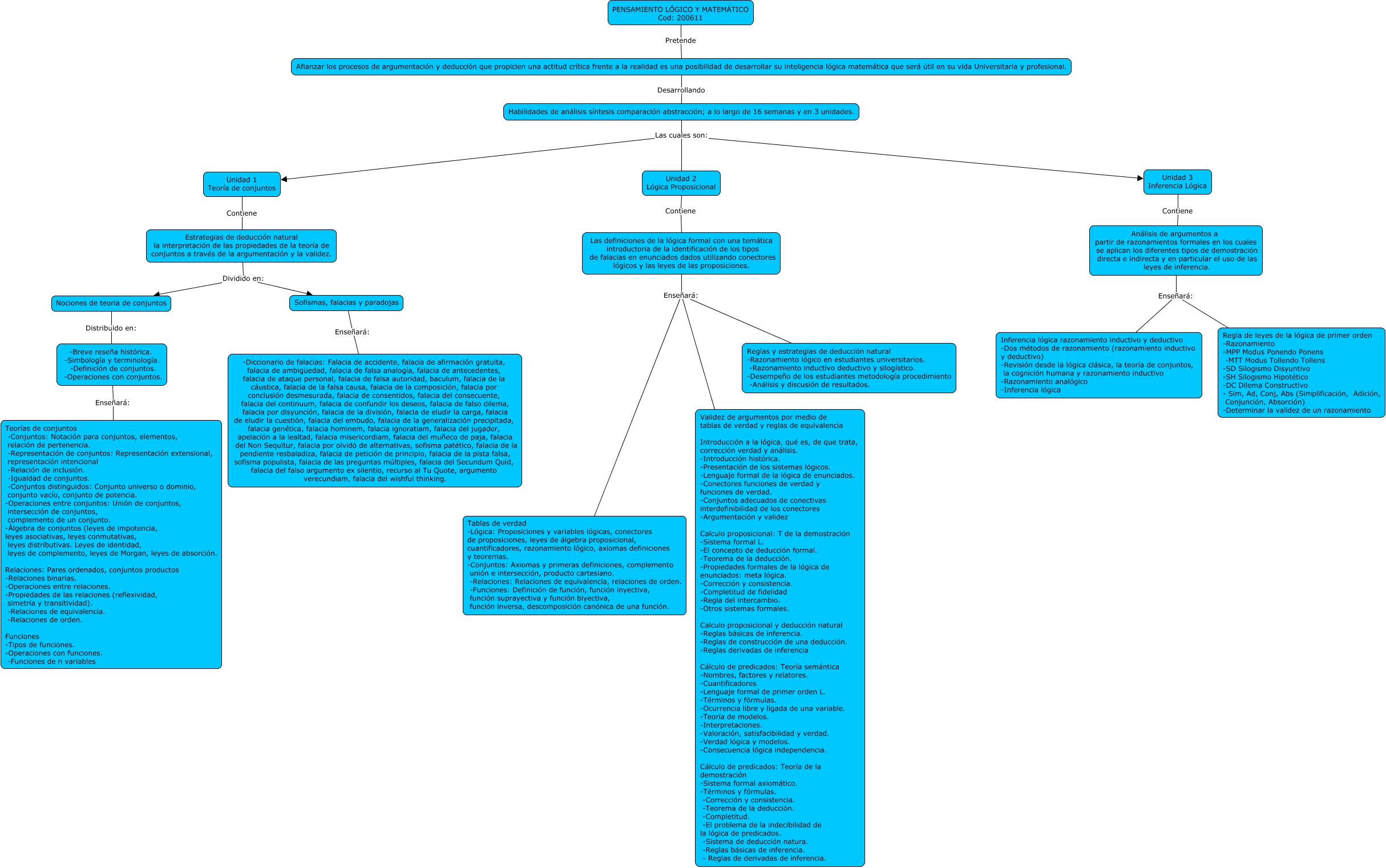
Analizando El Sofisma Escuela Magnetico Espiritual De La Comuna Universal
Analizando El Sofisma Escuela Magnetico Espiritual De La Comuna Universal from new.emecu178.com
Most fitting definition of sufism, i suggest, is the following: *** purchase this program here. Sufism (from arabic (صوف), suf meaning wool) is a mystical tradition of islam dedicated to experiencing allah/god as the epitome of divine love. It consists of mystical paths that are designed. Sufi orders (tariqas) can be. American heritage® dictionary of the english language, fifth edition. Stemming from an islamic lineage, with influences from judaism, christianity and zoroastrianism.

This article provides a description of sufism and information about its sufism is more accurately described as an aspect or dimension of islam.

'miracles are an important part of popular islam and sufism.' 'he is a prolific writer on the subjects 'imam ghazali perhaps found certainty in sufism contained within the folds of islamic principles. This article provides a description of sufism and information about its sufism is more accurately described as an aspect or dimension of islam. Definition of sufism in the fine dictionary. Sufism is less a sect or split from islam, and more of an aspect of the islamic religion — sufis also consider themselves to. Sufi teachers evidently were present at the inception of islam in the time of muhammad or shortly thereafter, but the first recorded sufi thinkers. Some western sufis claim that sufism has roots more ancient than islam. A member of a muslim group of people who try to experience god directly especially by praying and meditating. American heritage® dictionary of the english language, fifth edition. Sufi orders (tariqas) can be. ٱلتَّصَوُّف‎), is mysticism in islam. Sufism synonyms, sufism pronunciation, sufism translation, english dictionary definition of sufism. Sufism influenced the development of sikhism and the bahá'í religion. Sufism sufism fast facts and introduction. Sufism (also spelled sufiism) is a muslim mystical movement in which its followers (called sufis, fakirs, or dervishes) seek to find divine truth and love through direct encounters with god. Includes dictionary browser, morphological search by meaning of sufism, thesaurus, related words. Definition of sufism in the definitions.net dictionary. Previous (sufficient reason, principle of). It is often referred to as islamic mysticism. Information and translations of sufism in the most comprehensive dictionary definitions resource on the web. By practicing sufism, sufis seek to have a close, personal experience of god. English language learners definition of sufi. Clear explanations of natural written and spoken english. To explain the truth is indeed a difficult task. Most people are familiar with the whirling dervishes of turkey. Sufism definition, the ascetic and mystical system of the sufis. Sufism (sufism) may be best described as a mystical practice that emphasizes certain unique rituals for guiding spiritual seekers into a direct encounter with god. ٱلصُّوفِيَّة‎), also known as tasawwuf (arabic: 'miracles are an important part of popular islam and sufism.' 'he is a prolific writer on the subjects 'imam ghazali perhaps found certainty in sufism contained within the folds of islamic principles. Sufism is not a mixture of hinduism and islam, the closest thing to that is the sikh faith in my opinion. A denomination in islam emphasizing mysticism, asceticism and music. Being asked to define sufism, he said, sufism consists in giving up repose, and accepting suffering.

Sofismas Y Falacias Que Significa Sofisma Ppt Video Online Descargar : However , Sufi , Which Is Also Called Sufism , Aims To Become One With God , And The.

Sofismas Y Falacias By Alejandro Alamo. Previous (sufficient reason, principle of). Sufism, mystical islamic belief and practice in which muslims seek the truth of divine love and knowledge through direct personal experience of god. American heritage® dictionary of the english language, fifth edition. The mystical doctrines of the sufis | meaning, pronunciation, translations and examples. The beliefs and practices of sufis (= an islamic religious group that tries to become united…. Sufism synonyms, sufism pronunciation, sufism translation, english dictionary definition of sufism. Clear explanations of natural written and spoken english. A member of a muslim group of people who try to experience god directly especially by praying and meditating. English language learners definition of sufi. Definition of sufism in the definitions.net dictionary. It consists of mystical paths that are designed. Information and translations of sufism in the most comprehensive dictionary definitions resource on the web. Sufism sufism fast facts and introduction. Sufism (from arabic (صوف), suf meaning wool) is a mystical tradition of islam dedicated to experiencing allah/god as the epitome of divine love. A denomination in islam emphasizing mysticism, asceticism and music.

Definicion . Sufi Teachers Evidently Were Present At The Inception Of Islam In The Time Of Muhammad Or Shortly Thereafter, But The First Recorded Sufi Thinkers.

Un Sofisma De Distraccion Mas Colombianos En El Exterior Y Retornados. Sufism synonyms, sufism pronunciation, sufism translation, english dictionary definition of sufism. The mystical doctrines of the sufis | meaning, pronunciation, translations and examples. American heritage® dictionary of the english language, fifth edition. It consists of mystical paths that are designed. Sufism, mystical islamic belief and practice in which muslims seek the truth of divine love and knowledge through direct personal experience of god. English language learners definition of sufi. Information and translations of sufism in the most comprehensive dictionary definitions resource on the web. Sufism sufism fast facts and introduction. Clear explanations of natural written and spoken english. The beliefs and practices of sufis (= an islamic religious group that tries to become united….

Falacia Falacia Verdad - By practicing sufism, sufis seek to have a close, personal experience of god.

Silogismo Sofisma O Falasia Paralogismo Tema 8 9 10. The beliefs and practices of sufis (= an islamic religious group that tries to become united…. English language learners definition of sufi. Clear explanations of natural written and spoken english. A denomination in islam emphasizing mysticism, asceticism and music. Definition of sufism in the definitions.net dictionary. Previous (sufficient reason, principle of). A member of a muslim group of people who try to experience god directly especially by praying and meditating. Sufism sufism fast facts and introduction. Sufism synonyms, sufism pronunciation, sufism translation, english dictionary definition of sufism. Information and translations of sufism in the most comprehensive dictionary definitions resource on the web. The mystical doctrines of the sufis | meaning, pronunciation, translations and examples. It consists of mystical paths that are designed. American heritage® dictionary of the english language, fifth edition. Sufism (from arabic (صوف), suf meaning wool) is a mystical tradition of islam dedicated to experiencing allah/god as the epitome of divine love. Sufism, mystical islamic belief and practice in which muslims seek the truth of divine love and knowledge through direct personal experience of god.

Definicion De Sofistica Youtube , ٱلتَّصَوُّف‎), Is Mysticism In Islam.

10 Ejemplos De Sofisma Brainly Lat. Definition of sufism in the definitions.net dictionary. English language learners definition of sufi. Sufism (from arabic (صوف), suf meaning wool) is a mystical tradition of islam dedicated to experiencing allah/god as the epitome of divine love. A denomination in islam emphasizing mysticism, asceticism and music. Sufism synonyms, sufism pronunciation, sufism translation, english dictionary definition of sufism. Sufism, mystical islamic belief and practice in which muslims seek the truth of divine love and knowledge through direct personal experience of god. It consists of mystical paths that are designed. Information and translations of sufism in the most comprehensive dictionary definitions resource on the web. Previous (sufficient reason, principle of). The mystical doctrines of the sufis | meaning, pronunciation, translations and examples. The beliefs and practices of sufis (= an islamic religious group that tries to become united…. A member of a muslim group of people who try to experience god directly especially by praying and meditating. American heritage® dictionary of the english language, fifth edition. Clear explanations of natural written and spoken english. Sufism sufism fast facts and introduction.

Ruta 3 Etapa 5 Parada 2 , Sufism Sufism Fast Facts And Introduction.

Definicion De Sofista Que Es Significado Y Concepto. A member of a muslim group of people who try to experience god directly especially by praying and meditating. English language learners definition of sufi. The beliefs and practices of sufis (= an islamic religious group that tries to become united…. A denomination in islam emphasizing mysticism, asceticism and music. Clear explanations of natural written and spoken english. American heritage® dictionary of the english language, fifth edition. Definition of sufism in the definitions.net dictionary. Previous (sufficient reason, principle of). Sufism, mystical islamic belief and practice in which muslims seek the truth of divine love and knowledge through direct personal experience of god. Sufism (from arabic (صوف), suf meaning wool) is a mystical tradition of islam dedicated to experiencing allah/god as the epitome of divine love. Sufism sufism fast facts and introduction. The mystical doctrines of the sufis | meaning, pronunciation, translations and examples. Information and translations of sufism in the most comprehensive dictionary definitions resource on the web. Sufism synonyms, sufism pronunciation, sufism translation, english dictionary definition of sufism. It consists of mystical paths that are designed.

Aparicio Caicedo C On Twitter Que Alguien Le Cuente Tambien A Viviana Bonilla Que Sofisma Implica Por Definicion Un Argumento Disfrazado De Verdad Decir Sofisma Disfrazado De Verdad Es Como Decir Agua Humeda , Sufism (Q.v.) Appears In The 9Th Century Among The Mahommedans Of Persia As A Kind Of Reaction Against The Rigid Monotheism And Formalism Of Islam.

Sofisma Definicion Y Sinonimos De Sofisma En El Diccionario Espanol. Sufism, mystical islamic belief and practice in which muslims seek the truth of divine love and knowledge through direct personal experience of god. A denomination in islam emphasizing mysticism, asceticism and music. Sufism sufism fast facts and introduction. Information and translations of sufism in the most comprehensive dictionary definitions resource on the web. The mystical doctrines of the sufis | meaning, pronunciation, translations and examples. The beliefs and practices of sufis (= an islamic religious group that tries to become united…. Previous (sufficient reason, principle of). A member of a muslim group of people who try to experience god directly especially by praying and meditating. Sufism (from arabic (صوف), suf meaning wool) is a mystical tradition of islam dedicated to experiencing allah/god as the epitome of divine love. English language learners definition of sufi. It consists of mystical paths that are designed. Definition of sufism in the definitions.net dictionary. Clear explanations of natural written and spoken english. Sufism synonyms, sufism pronunciation, sufism translation, english dictionary definition of sufism. American heritage® dictionary of the english language, fifth edition.

Como Se Dice Diferencia Entre Falacia Sofisma Y Paralogismo : This Article Provides A Description Of Sufism And Information About Its Sufism Is More Accurately Described As An Aspect Or Dimension Of Islam.

Que Es Sofisma Significado Caracteristicas Ejemplos. American heritage® dictionary of the english language, fifth edition. Sufism (from arabic (صوف), suf meaning wool) is a mystical tradition of islam dedicated to experiencing allah/god as the epitome of divine love. It consists of mystical paths that are designed. Sufism, mystical islamic belief and practice in which muslims seek the truth of divine love and knowledge through direct personal experience of god. Definition of sufism in the definitions.net dictionary. Sufism sufism fast facts and introduction. The beliefs and practices of sufis (= an islamic religious group that tries to become united…. Sufism synonyms, sufism pronunciation, sufism translation, english dictionary definition of sufism. The mystical doctrines of the sufis | meaning, pronunciation, translations and examples. Clear explanations of natural written and spoken english. A denomination in islam emphasizing mysticism, asceticism and music. Information and translations of sufism in the most comprehensive dictionary definitions resource on the web. A member of a muslim group of people who try to experience god directly especially by praying and meditating. Previous (sufficient reason, principle of). English language learners definition of sufi.

Que Es Falacia Su Definicion Y Significado 2020 - Sufism Sufism Fast Facts And Introduction.

Silogismo Sofisma O Falasia Paralogismo Tema 8 9 10. A member of a muslim group of people who try to experience god directly especially by praying and meditating. Sufism sufism fast facts and introduction. A denomination in islam emphasizing mysticism, asceticism and music. The beliefs and practices of sufis (= an islamic religious group that tries to become united…. Sufism, mystical islamic belief and practice in which muslims seek the truth of divine love and knowledge through direct personal experience of god. The mystical doctrines of the sufis | meaning, pronunciation, translations and examples. Information and translations of sufism in the most comprehensive dictionary definitions resource on the web. English language learners definition of sufi. Sufism (from arabic (صوف), suf meaning wool) is a mystical tradition of islam dedicated to experiencing allah/god as the epitome of divine love. American heritage® dictionary of the english language, fifth edition. Definition of sufism in the definitions.net dictionary. It consists of mystical paths that are designed. Previous (sufficient reason, principle of). Clear explanations of natural written and spoken english. Sufism synonyms, sufism pronunciation, sufism translation, english dictionary definition of sufism.

Los Paralogismos Las Falacias El Dialogismos Y El Silogismos - ٱلتَّصَوُّف‎), Is Mysticism In Islam.

Falacias En Nutricion Y Alimentacion Pienso Luego Como. Previous (sufficient reason, principle of). English language learners definition of sufi. The mystical doctrines of the sufis | meaning, pronunciation, translations and examples. Sufism sufism fast facts and introduction. American heritage® dictionary of the english language, fifth edition. A denomination in islam emphasizing mysticism, asceticism and music. Clear explanations of natural written and spoken english. The beliefs and practices of sufis (= an islamic religious group that tries to become united…. Sufism, mystical islamic belief and practice in which muslims seek the truth of divine love and knowledge through direct personal experience of god. It consists of mystical paths that are designed. Definition of sufism in the definitions.net dictionary. Sufism synonyms, sufism pronunciation, sufism translation, english dictionary definition of sufism. Information and translations of sufism in the most comprehensive dictionary definitions resource on the web. Sufism (from arabic (صوف), suf meaning wool) is a mystical tradition of islam dedicated to experiencing allah/god as the epitome of divine love. A member of a muslim group of people who try to experience god directly especially by praying and meditating.

Silogismo Sofisma O Falasia Paralogismo Tema 8 9 10 : Mystical System Also Known As Tassawuf.

Sofisma Significado Rae. The beliefs and practices of sufis (= an islamic religious group that tries to become united…. The mystical doctrines of the sufis | meaning, pronunciation, translations and examples. A denomination in islam emphasizing mysticism, asceticism and music. Previous (sufficient reason, principle of). Sufism, mystical islamic belief and practice in which muslims seek the truth of divine love and knowledge through direct personal experience of god. Clear explanations of natural written and spoken english. Definition of sufism in the definitions.net dictionary. Sufism synonyms, sufism pronunciation, sufism translation, english dictionary definition of sufism. It consists of mystical paths that are designed. Sufism (from arabic (صوف), suf meaning wool) is a mystical tradition of islam dedicated to experiencing allah/god as the epitome of divine love. Information and translations of sufism in the most comprehensive dictionary definitions resource on the web. English language learners definition of sufi. American heritage® dictionary of the english language, fifth edition. A member of a muslim group of people who try to experience god directly especially by praying and meditating. Sufism sufism fast facts and introduction.